8868体育
请输入关键字
确定
学生
|
考试系统
|
校友
|
门户
图书馆
邮箱
学院概况
机构设置
党建工作
信息公开
招生就业
对党忠诚
服务人民
执法公正
纪律严明
学院简介
领导简介
专业设置
校训
校徽
校歌
校旗
对党忠诚
服务人民
执法公正
纪律严明
党政机构
群团组织
教学单位
教辅单位
对党忠诚
服务人民
执法公正
纪律严明
党建活动
理论学习
机构设置
党政机构
群团组织
教学单位
教辅单位
当前位置
>
首页
>
机构设置
>
教辅单位
>
教学质量监控与诊改工作办公室
>
部门动态
> 正文
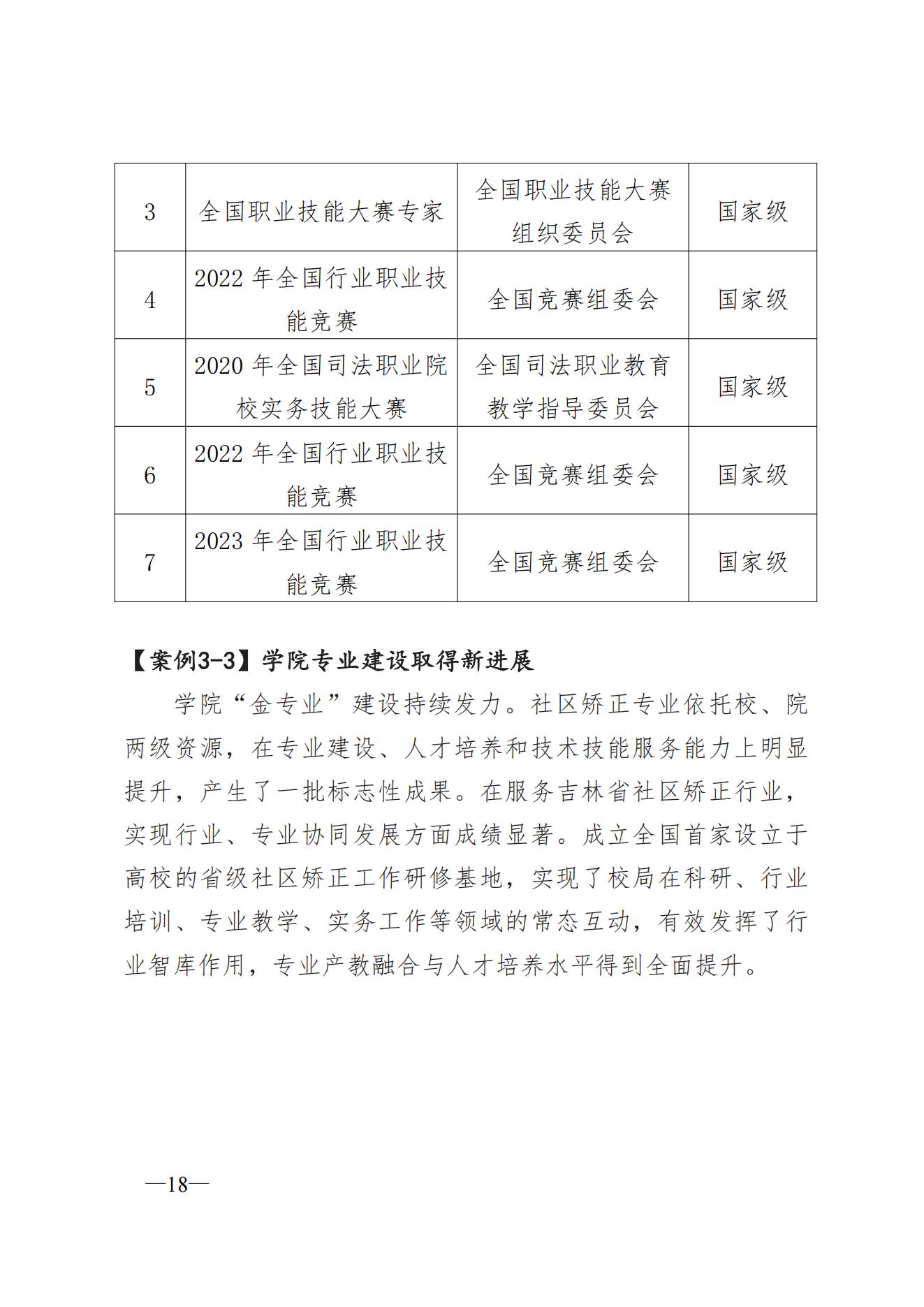
《8868体育高等职业教育质量年度报告(2024)》
| 信息发布日期:2025-03-14 21:09:55 |
Links
> 快速链接
司法部
吉林省司法厅
中央司法警官学院
吉林警察学院
云南司法警官职业学院
江西司法警官职业学院
湖南司法警官职业学院
山东司法警官职业学院
河北司法警官职业学院
广东司法警官职业学院
黑龙江司法警官职业学院
四川司法警官职业学院
陕西警官职业学院
宁夏警官职业学院
浙江警官职业学院
武汉警官职业学院